卖家类别
如果您符合以下任一类别的要求,则可以在noon进行销售:
- 本地卖家,即您的公司已在您希望销售的国家/地区注册。
- 国际卖家,即您的公司未在您希望销售的国家/地区注册。
- 个人卖家,即在沙特阿拉伯使用您的自由职业者证书,或在埃及使用您的数据证书。
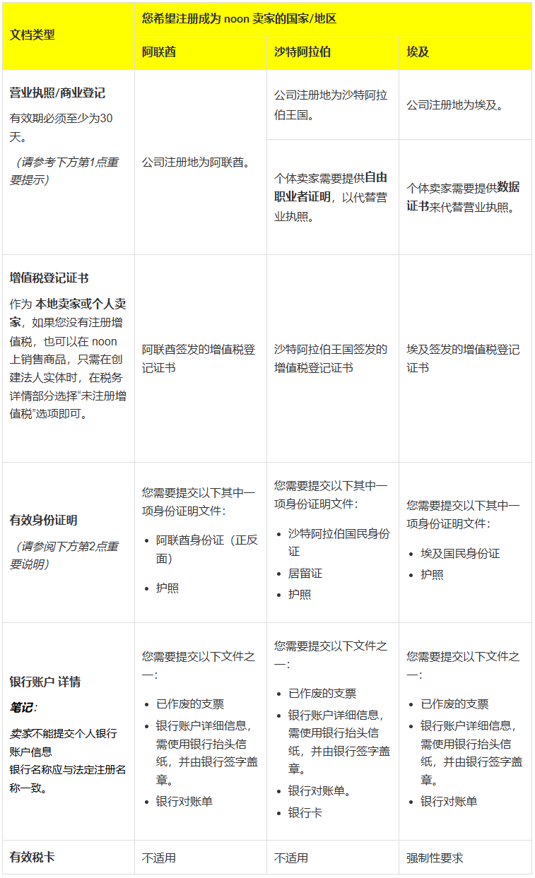
本地及个体卖家所需注册文件

国际卖家所需的注册文件

点击下载Payoneer / Lian Lian授权书
准备文件时,请注意以下几点:
要想在 Noon 平台销售商品,您的营业执照必须授权您从事贸易、销售或制造活动。此外,电子商务执照也可接受。但是,仅限于提供服务的执照不被接受。
- 每套文件必须与单个账户唯一对应。卖家不能将同一套文件(例如,营业执照、身份证明或银行账户信息)用于多个账户。
- 所需提供的个人身份证件必须与营业执照上所列姓名一致。如果身份证件上的姓名与营业执照上的姓名不符,则需提供由授权人员出具的授权委托书,声明该授权委托人可以代表营业执照持有人及其公司行事。
- 银行账户信息:提供银行账户信息是可选的,并非注册的必要条件。但是,添加银行账户信息可以确保本地和国际交易的支付流程顺畅。
- 如果您之前已经提交过任何所需文件,则无需重新提交,以免重复提交。