关注我们

出海网公众号

出海网小程序

出海网视频号

出海网社群

对于违反《TikTok Shop内容规则》及相关规则的达人,TikTok Shop将采取相应处罚措施。如果达人认为对其采取的处罚措施有误,可向TikTok Shop提起申诉。TikTok Shop将进行调查,并在适当的情况下采取着对应措施。
如何提交申诉?
若达人针对某个罚单或者处罚措施有异议,可通过以下步骤提交申诉:TikTok Shop达人页面达人健康分违规列表选择对应违规单,滚动到页面底部找到申诉。
申诉需要什么文件
达人有责任收集和准备调查可能需要的所有证明文件,包括:
达人对相关处罚措施持异议的原因的明确说明
任何相关证明文件(详见下表)
TikTok Shop要求的任何其他材料或信息
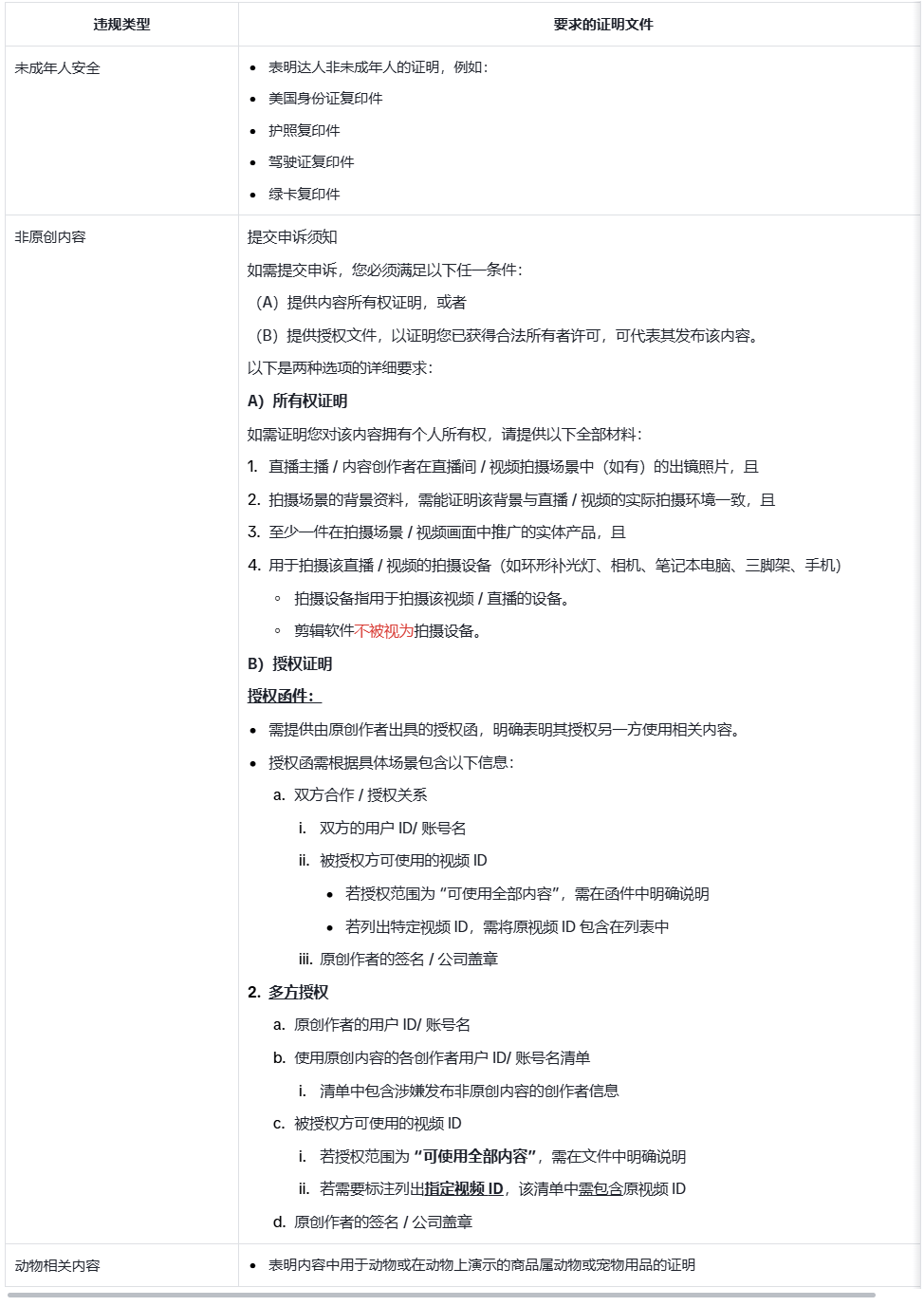
下表详细列明了有助于调查的所需证明文件。请仅提交与申诉违规罚单相关的文件。

申诉流程需要多长时间?
达人可在收到违规通知后30个自然日内对每项违规提交一次申诉。TikTok Shop将在7个工作日内作出申诉裁决。
TikTok Shop会自行决定申诉结果,申诉决定即为最终决定。
如果申诉成功,TikTok Shop将移除现有处罚并恢复所有撤销的权益。
如果申诉失败,TikTok Shop将维持现有处罚,撤销相关权益。
加分或扣分什么时候会重置?
达人健康分无论加分还是减分都会在90天后重置。
该如何避免违规?
定期访问规则中心,及时了解我们的规则,并经常查看达人健康分页面。
可以使用以下功能来预防违规:
短视频预检测工具:短视频预检测工具可在你的 TikTok Shop 工具包中找到,有助于你在发布视频前检查其中可能存在的内容问题。使用说明请参考《短视频预检测工具使用指南》。
选品风险提示:内容中植入商品时,会出现与该类商品相关的常见内容违规提醒。此功能有助于在发布前核查内容是否存在常见违规。
