资讯
报告
开店
找服务
出海导航
海潮品牌出海
海贝分销
🔥跨境展会
业务合作
交流群
小程序
公众号
登录
出海问答
搜索
首页
分享
复制
2026-03-12 10:57:58
速卖通金币超级抵扣活动是什么?报名条件是什么?
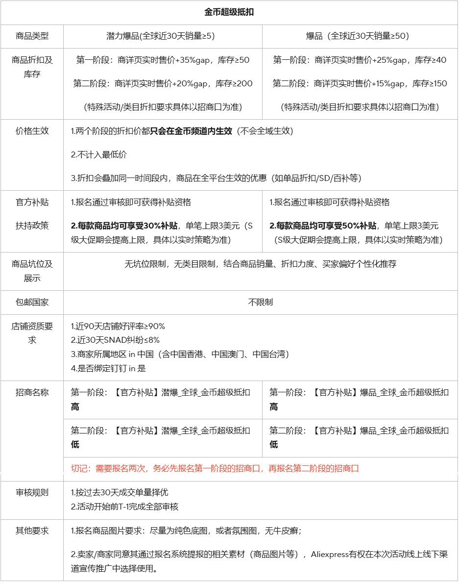
一、金币超级抵扣玩法介绍
金币频道于2024年5月推出新玩法,以「前N件N折」、「限时限量」的抢购模式,叠加官方补贴,助力销量爆发。
1、金币频道资源
2.平台资源
二、报名条件
【版权提示】信息来自于互联网,不代表出海网官方立场,内容仅供网友参考学习。如发现本站内容存在版权问题,烦请提供版权疑问、身份证明、版权证明、联系方式等发邮件至
jechynwu@chwang.com
,我们将及时沟通与处理。如若转载请联系原出处
速卖通
跨境电商
当前位置:
/
出海网
/
问答
/
问答详情
/
免费下载
小程序
小程序
交流群
交流群
回顶部
企业跨境出海综合服务平台
关于出海网
关于我们
加入我们
用户协议
隐私协议
交流合作
联系我们
意见反馈
友情链接
产品服务
CHWE出海网全球跨境电商展
海潮品牌出海
海贝分销
关注我们
出海网公众号
出海网小程序
出海网视频号
出海网社群
新手指南
热门推荐
平台常见问题
全平台新手开店指南
Wildberries新手指南
TikTok Shop新手指南
Facebook新手指南
TikTok 广告新手指南
速卖通新手指南
TikTok Shop跨境东南亚入驻指南
Ozon新手指南
TikTok Shop美国站入驻指南
跨境电商新手指南
亚马逊新手指南
沃尔玛全球电商入门指南
Shopify新手指南
Shopee新手指南
OzonGlobal新手指南
Temu新手指南
版权归出海网跨境电商(广州)有限公司所有
粤ICP备2021037671号-5