关注我们

出海网公众号

出海网小程序

出海网视频号

出海网社群



近日,亚马逊发布重要通知,自 2024 年 8 月 15 日起,卖家在亚马逊详情页中常用的 emoji 符号将不能再使用,这一规定距离实施仅剩一周左右。
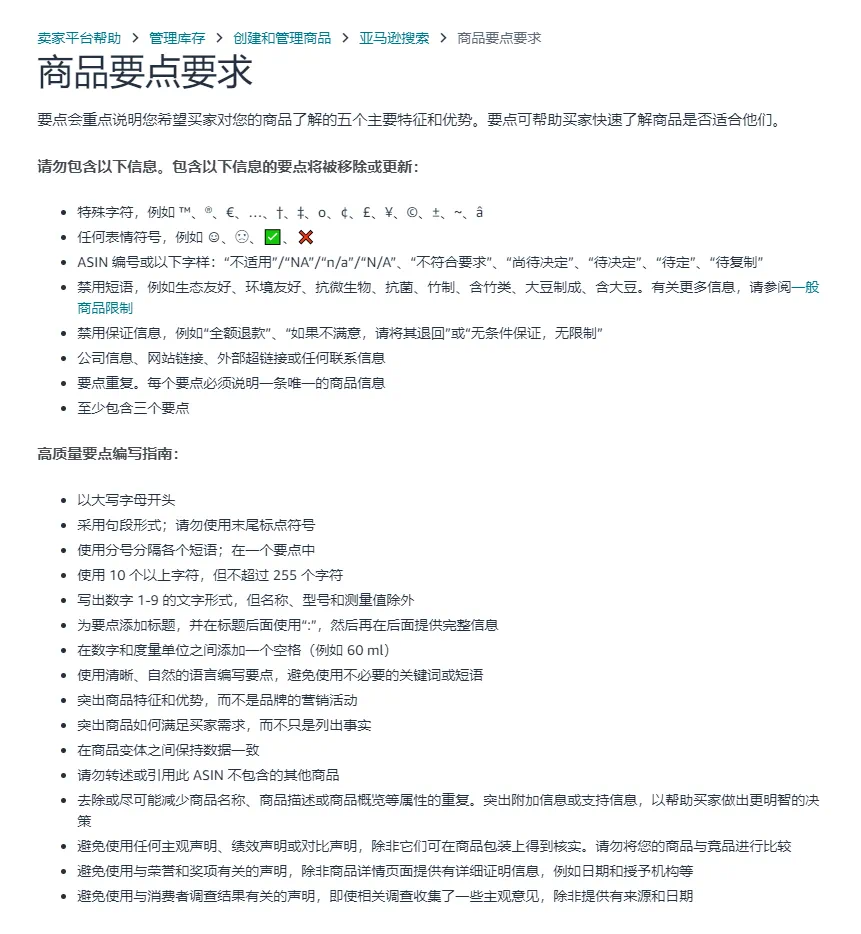
此前,亚马逊针对商品详情页面中的五点描述(Bullet Points)发布了全新要求,对广大卖家产生重要影响。亚马逊在公告中明确,此次更新旨在简化和增强客户的产品详情页面,主要包括两个关键点:一是对特殊字符、表情符号和一些短语(例如退款相关保障)的限制;二是创建清晰简洁的高质量要点的指南。
政策规定,卖家过去在 listing 中常用的特殊字符,如 ™、®、€、…、†、‡、o、¢、£、¥、©、±、~、â,以及任何表情符号,如 ☺、☹、✅、❌,都将被禁止使用。并且,“Any emojis”都不能出现在详情页中,否则平台可能判定其具有诱导作用。

亚马逊此举的目标是显著提升客户的购物体验,使客户能够快速对比不同产品,准确判断商品是否符合其需求。通过标准化的关键要点展示,客户能更容易地了解商品的核心功能和优势,从而做出更明智的购买决策。
为提升卖家 listing 的质量与合规性,亚马逊在严格审核流程的基础上,引入了生成式人工智能(AI)技术。若发布的五点描述不符合要求,将会被移除或被 AI 生成的内容代替。在应用 AI 生成的质量提升建议到卖家 listing 之前,亚马逊会先通过邮件与卖家沟通,若卖家未在指定时间内反馈,系统将默认卖家同意修改,并在截止日期后自动更新 listing。
总之,在亚马逊平台上,通过 listing 文案做出差异化变得越来越困难。产品和供应链的重要性愈发凸显。各位卖家应关注这一变化,及时调整运营策略。
