






1.1 政策内容简介:
中国国务院已发布《互联网平台企业涉税信息报送规定》(810号令),强制要求所有互联网平台(包括电商平台、直播平台、服务平台等)按季度,向中国税务机关报送其平台内中国卖家(包括服务方和从业人员)的真实身份信息和所有交易收入信息。首次身份和收入信息报送截止日期为2025年10月31日。

亚马逊官方报道
在某些情形下,平台内从事便民劳务(如配送、家政等)且依法享受税收优惠的从业人员,其收入信息可以免于报送7.
平台已代为扣缴、代办申报等已报送的信息,无需重复报送。
这些规定针对的是"互联网平台企业"的报送义务,而非直接针对每个卖家个人。但作为平台内的经营者(卖家),其身份、收入等信息可能被平台收集并报送给税务机关。卖家因此需配合平台合规操作,并履行自身的纳税义务。
1.2 报不报?结论:必须报,不报就罚!
平台已被强制要求披露卖家信息,你的跨境收入已不再"隐形"。平台若不报或瞒报,将面临高额罚款甚至停业整顿,并影响其纳税信用。作为卖家,不配合将直接导致你的税务风险和信用受损。
1.3 怎么报?简单方法:
核对信息:确保你在平台留存的身份信息(姓名、证件号、联系方式、银行账户)真实、准确。
保留凭证:养成保留所有交易明细、订单、物流、退款和采购成本凭证的习惯。
关注平台:留意你使用的跨境电商平台发布的具体报送通知和指引。
2.1 必须报!
《互联网平台企业涉税信息报送规定》(国务院令第810号)已于2025年6月20日公布并施行。根据规定,所有相关互联网平台企业,都必须按季度向中国税务机关报送其平台内经营者和从业人员的涉税信息。这意味着,作为跨境电商卖家,你的相关信息将被平台强制性披露给税务机关。
2.2 不报会怎么样?后果:罚款、信用惩戒与税务核查
罚款:平台未按规定报送、提供涉税信息,或瞒报、谎报、漏报,或因平台原因导致信息不真实、不准确、不完整,或拒绝报送、提供涉税信息,可被处以2万元至10万元罚款;情节严重的,可被责令停业整顿,并处10万元至50万元罚款。
信用惩戒:未报或拒报行为将被纳入纳税信用评价系统,并可能对外公示[5]。这会直接影响企业的贷款、招投标、业务合作等方面。
税务核查:税务机关有权对报送信息进行核查,并可要求平台提供交易明细、合同、资金流、物流凭证等材料进行配合核查。一旦发现问题,除了补缴税款,还将面临滞纳金和罚款。
平台责任:平台企业是涉税信息报送的责任主体,若因平台原因导致信息错报、漏报,平台需承担相应法律责任。
3.1 以前怎么样?跨境电商税收的"灰色地带"
信息不透明:税务机关难以有效获取平台内卖家的真实交易数据和收入信息。
征管滞后性:线上交易的快速发展超出了传统税收征管模式的应对能力。
平台角色:平台主要被视为信息中介,缺乏强制性的税务信息报送义务。
这种状况导致部分卖家存在侥幸心理,税务征管存在盲区。
3.2 新规是什么?核心要点与冲击
报送主体:不仅限于电子商务平台经营者,所有为网络交易提供经营场所、交易撮合、信息发布等营利性服务的互联网平台企业均被纳入报送责任范围
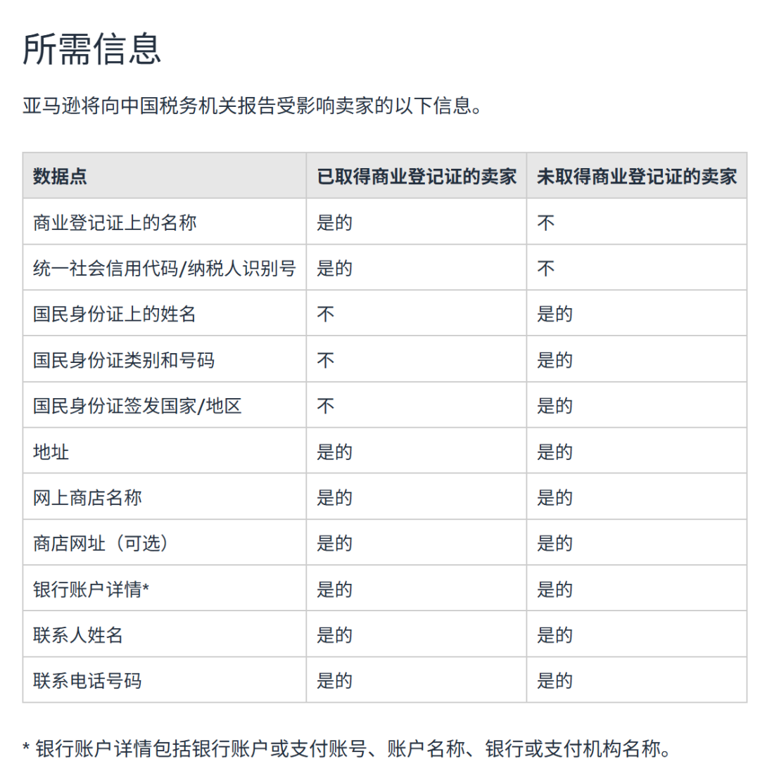
报送内容:平台内卖家/服务方/从业人员的身份信息(如姓名、统一社会信用代码/纳税识别号、联系方式等)和收入信息(包括销售额、直播收入、退款、外币结算折算等)。平台自身的基本信息(如域名、业务类型、平台公司名称与统一社会信用代码)也需报送

亚马逊10月13日发布的通知
周期:季度制。平台须在每个季度结束后的次月提交上季度资料。首次身份和收入信息报送截止日期为2025年10月31日。
免报情形:对从事配送、运输、家政等便民劳务活动,依法享受税收优惠或无需纳税的从业人员,其收入信息免于报送7.规定施行前的涉税信息不要求追溯报送。
3.3 新规生效之后,情况与之前有哪些重大改变?
《规定》生效后,最大的改变是信息透明度的显著提升和平台在税收征管中的角色转变:

新规前后对比
这种变化意味着,税务机关将从被动获取转向主动掌握数据,卖家的税务画像将更加完整和清晰。
3.4 涉及哪些跨境电商平台?
所有为中国卖家提供服务,或向中国用户开展交易撮合活动的互联网平台,无论其注册地在境内还是境外,都必须依法报送涉税信息。
亚马逊 (Amazon):已发布卖家涉税信息报送通知。
速卖通 (AliExpress):已向卖家发布通知。
SHEIN:已向卖家发布通知。
Temu:已向卖家发布通知。
Shopee:已向卖家发布通知。
TikTok Shop:作为电商平台,理论上也被纳入监管范围。
3.5 哪些卖家最危险?
长期使用个人账户收款的卖家:过去通过个人银行卡、微信、支付宝等收取货款,未进行规范的企业账务处理的卖家,其资金流水将直接暴露,面临补税和罚款的风险最高。
"零申报"或"低申报"的卖家:实际经营收入远超申报收入,或长期进行零申报的卖家,在数据透明化后,其申报数据与平台报送数据将形成巨大差异,容易被税务机关锁定。
无票采购的卖家:无法提供合法有效进项发票,导致成本无法核实,利润虚高的卖家,在税务核查中将面临挑战。
夫妻店、小微个体户:这类卖家往往财务管理不规范,公私不分,更容易在新的监管环境下暴露问题。
高利润、高流水但合规意识薄弱的卖家:利润空间大但税务规划和合规操作不足的卖家,一旦被查,补税金额和罚款会非常高。
4.1 中国为什么要搞这个制度?
中国出台《规定》是基于以下国内和国际动因:
国内动因:
税收公平性:解决线上线下税负不均,营造公平统一的市场环境[6]。
征管现代化:提升税收征管效率,利用平台大数据实现智能管理。
健康发展:规范平台经济,遏制"刷单"、"虚假交易"等乱象,引导高质量发展。
国际趋势:全球范围内,各国政府都在加强对数字经济的税收监管,中国此举是顺应全球数字税收透明度浪潮。
4.2 跟外国的制度做一个比较
全球主要经济体都在探索数字平台税收征管,其核心逻辑与中国《规定》一致:利用平台作为信息枢纽,获取纳税人收入数据。

国内外报税制度对比
5.1 你的税务责任清单 (一般情形)
在中国境内从事跨境电商或出口电商的 Amazon 卖家,其税务责任可能涵盖以下几个方面(视其业务模式、注册地点、物流方式等):

税务责任清单
对于亚马逊这种跨境平台,还要考虑海外(美国或其它国家)的税务义务,例如美国的所得税、销售税(Sales Tax/Nexus 问题)、海外所得申报等。
举例:在美国,非美国人士在亚马逊销售可能需填报 W-8BEN 或 W-8BEN-E 表格,以表明其为外国卖家(避免 U.S. 来源扣税)。
总之,卖家在中国境内虽不是"平台"主体,但其经营数据、收入可能被平台纳入报送范围;卖家仍需对其经营所得、增值税、出口退税、关税等负责履税。
5.2 卖家怎么报?合规行动指南
下面是一个较为通用的操作指南思路(具体操作须结合你注册地、物流模式、是否在中国设立公司等):
5.2.1 厘清你的业务身份和模式
你是以个人身份(自然人)做亚马逊卖家,还是通过公司(在中国或境外注册)做业务?
你的商品是先通过中国出口再运到亚马逊仓库(跨境电商)?还是先出口至目标国仓库?
是否在中国境内有仓储、配货、发货等业务?
是否已经缴纳相关税种/做过税务登记?
这些都会影响你在中国的税务义务以及应如何配合平台报送。
5.2.2 在平台(亚马逊)提交真实身份、税务信息
在 Amazon Seller Central 中,通常需要填写税务身份和税务表格(例如美国卖家要提交 W-8BEN/W-8BEN-E 等)。
保证所提交的身份信息(姓名、身份证号/统一社会信用代码、公司名称、注册地址等)真实、准确。
平台有可能把这些身份信息作为其报税报送给税务机关的依据。
5.2.3 准备收入与交易资料,便于提供给平台 / 税务机关
定期下载、整理你的销售订单、交易明细、退款情况、佣金费用、物流费用等数据报表。
分类整理各种收入(商品销售、服务收入、广告收入、佣金分成、退货折扣等)和成本/费用。
若平台若要求你提供"店铺唯一标识码"、"URL 链接"、"经营者标识码"等(见新规报送要求),你需要整理好店铺、账号的这些信息。
5.2.4 配合平台进行涉税信息报送
根据新规,互联网平台企业(即亚马逊若在中国被认定为互联网平台)须于每季度终了之次月内报送经营者身份信息 + 上季度收入信息。
当接到平台通知或需提交报税配合时,按要求填写"身份信息报送表"、"收入信息报送表"或类似格式。
若你是平台内经营者,平台可能将你的数据自动纳入其报送材料中;你要确认平台是否按规做好报送。
5.2.5 自行进行纳税申报/税务登记
如果你的业务在中国有应税义务(如在中国设公司、产生所得、增值税应税环节等),要依法做税务登记、按期申报增值税、企业所得税、个人所得税等。
当平台代扣代缴、代办申报时,要核对扣缴凭证是否准确。
如果平台代为申报的项目,你已提供过相同信息,则平台不应再次重复报送。
5.2.6 检查报送与申报的合规性、留存凭证
确认平台是否按照时限、格式、数据口径进行报送。
保留你与平台、税务局之间的通讯、报送凭证和确认记录,以备未来查验。
若发现平台报送有误、漏报、重复报送等,应与平台或税务机关协商纠正。
遵守合法合规原则,保密保护个人 / 企业数据安全,避免泄露和错报带来的法律风险。
5.2.7 兼顾海外税务义务(如有海外业务部分)
若你向美国、欧洲等国家销售,要了解目的国 / 当地的销售税 / 增值税 /进口关税 /所得税等义务。
在美国,你可能需要提交 1099-K 表格、申报对应收入;如果你是非美国卖家,需填 W-8 表格以声明身份。
检查是否与你所在国家(如中国)与目的国之间存在税收协定、避免双重征税机制等。
5.3 常见问题解答
Q1:平台内店铺在《规定》实施后注销了,平台企业是否需要报送店铺经营者的涉税信息?
A1:需要报送。平台内店铺在《规定》实施后注销的,平台企业仍需报送店铺经营者的涉税信息。如果注销时间在2025年7月1日至9月30日期间,平台需补充报送注销当日至7月1日的收入信息[9]。
Q2:境外互联网平台企业是否需要报送其平台内中国境外的经营者和从业人员的涉税信息?
A2:不需要报送。境外互联网平台企业无需报送其平台内中国境外的经营者和从业人员的涉税信息[6]。
Q3:平台报送的涉税信息是否会直接导致卖家被征税?
A3:平台报送信息是税务机关进行风险识别和精准征管的依据,但并非直接征税。卖家仍需依法进行纳税申报。平台报送信息将帮助税务机关更全面地掌握卖家的收入情况,提高税务核查的准确性。
Q4:第三方支付机构是否也会报送涉税信息?
A4:是的,第三方支付机构根据现有法规(如美国1099-K机制),也会向税务机关报送其处理的交易信息。中国《规定》主要针对平台,但支付机构的数据与平台数据将形成交叉验证,进一步提升透明度。
《规定》的出台,标志着跨境电商行业进入"合规化生存"的新阶段。过去依靠信息不对称进行"避税"的时代已经终结。税务合规将成为企业运营的"底线",而非"选项"。
那些能够迅速适应、积极拥抱合规,并以专业化武装自己的卖家,才能在这场变革中破局重生。一个更透明、更规范的跨境电商新时代已经到来
