关注我们

出海网公众号

出海网小程序

出海网视频号

出海网社群



感觉2026年才刚开始,Q1马上就要结束了~4月,跨境汽配旺季正当时,#亿选之星继续为卖家挖掘全球汽配赛道的潜力品类。
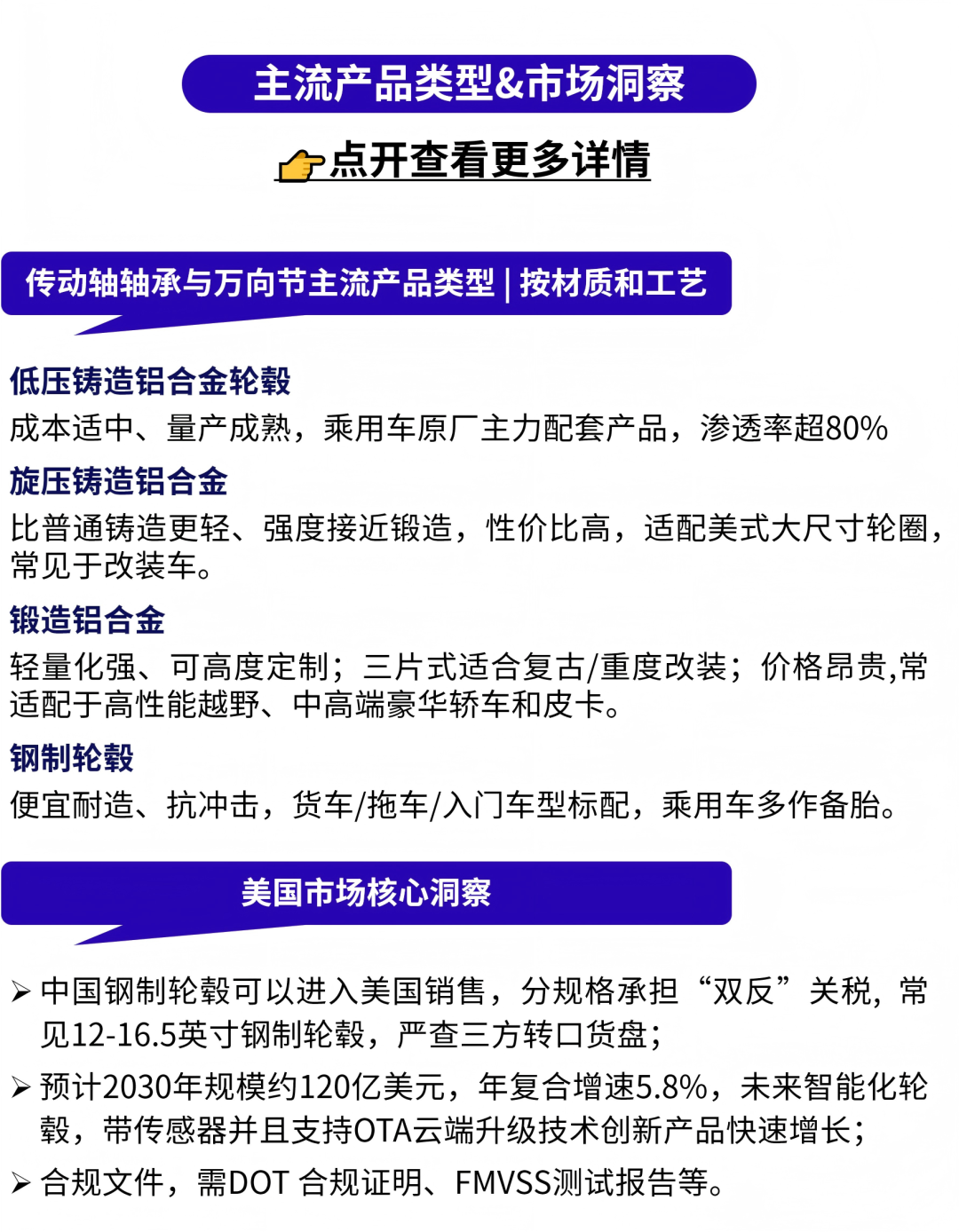
先来关注美国市场。4月美国榜单精选的6个产品——从经典车的化油器升级,到高性能刹车与减震系统,再到传动系统的耐用性替换,既覆盖日常保养的稳定需求,也契合美国消费者对性能升级与长效耐用的偏好,同时顺应环保合规驱动的品类迭代趋势,帮助卖家在存量市场中把握细分赛道的新增长机会。
美国站4月明星汽配产品












春意渐浓,旺季正盛——让好产品陪我们一起扬帆远航,跑赢这个4月~
