






在以男性群体为消费主力的五金市场,浙江大学女学霸刘力丹不仅凭借一己之力打破了行业性别惯性,更通过自主创立的品牌,有力推动中国五金产品加速开拓海外市场。
事实上,刘力丹的成功源自于对工业设计的不懈探索与追求。她早年考入浙江大学工业造型设计专业,成为工业设计师;毕业后进入中兴通讯,参与了手机全流程研发;后续还赴德国杜伊斯堡埃森大学深造,在这期间,她系统学习了欧洲工业设计理念,还在德国消费电子公司麦迪隆积累了实践经验。

刘力丹本人照片 图源:HOTO
2005年,留学归来的刘力丹首次创业,成立了意田设计,抓做精品设计,后来公司被德国一家战略和设计咨询公司收购。
尽管履历已经十分丰富,但是刘力丹不是一个闲得住的人,很快她就在小米联合创始人刘德的启发下,有了做家用工具的创业灵感。她发现,当时国内五金工具行业价格两级分化,品质可靠价格合理的品牌很少,并且绝大部分五金产品应用场景都是工地,跟不上家居DIY等消费趋势的发展。
家用工具市场的空白无疑是一个巨大的商机,2016年,刘力丹选择二次创业,创立了工具品牌HOTO小猴工具,旨在用设计和产品力重塑工具市场。公司启动一年后,HOTO小猴工具就加入了小米生态链,并成功获得小米集团和顺为资本的天使轮投资。

HOTO品牌官网 图源:HOTO
扎实的设计经验与充足的资金支持让刘力丹如虎添翼,2017年,HOTO小猴工具就成功推出了首款产品“24合一”螺丝刀套装,外观时尚,功能多样。出色的设计让这款产品在小米商城上架秒空,8分钟热卖了5000单。连小米创始人雷军都发文感慨:“比我正在用的螺丝刀套装好太多了。”
首款产品大爆后,HOTO小猴工具乘胜追击,先后推出了电动螺丝刀、智能激光测距仪、智能电钻等工具产品,同时积极布局亚马逊等海外主流电商平台。
截至目前,HOTO小猴工具产品远销全球56个国家和地区,多款产品登上亚马逊、TikTok Shop的热销榜单;在俄罗斯市场,其占有率甚至高达53%。2023年,HOTO小猴工具年销售额成功突破十亿大关。

HOTO首款产品 图源:Xiaomi
值得一提的是,目前HOTO小猴工具的精修螺丝刀系列产品全球累计销量已经超过300万套,其中海外市场年销量达200万套。另有数据显示,精修螺丝刀系列在海外上市两年后,其品牌销售额的市场占有率已达到6.7%。由此可见,HOTO小猴工具正是依靠螺丝刀产品成功起家。

HOTO螺丝刀 图源:HOTO
放眼跨境市场,不少企业都是从一个小需求起步,最终发展成超级大卖,可见一个看似普通的小生意背后,或许就蕴藏着打开全球市场的关键机遇。
举个例子,深圳智岩科技股份有限公司(以下简称“智岩科技”)的崛起,就始于一条不起眼的灯带。
时间回溯到2017年,离开安克创新研发团队的吴文龙在深圳南山创立了智岩科技,从创业之初,吴文龙团队就开始研究起RGB智能灯带,在他们的设想中,灯带不应该只局限于照明功能,还可以通过色彩动态变化、智能语音控制等功能满足用户对个性化场景的需求。

智岩科技旗下灯带产品 图源:Govee
事实证明这一想法是可行的,通过“氛围照明”,智岩科技避开了与传统灯具品牌的同质化竞争,同时通过高性价比和科技感设计吸引了大批年轻消费者,旗下品牌Govee一度斩获亚马逊Alexa智能LED灯带全球销量排行榜第一名。
灯带类目爆火后,智岩科技又以“氛围照明”为核心需求点,加速推进产品多元化。户外灯、节日装饰灯、游戏灯、电视背光灯、壁灯、投影仪灯等产品相继推出,不仅覆盖了家庭日常、节日、娱乐等多个场景,更精准匹配了欧美市场对家居情绪价值的偏好,推动品牌在海外实现持续增长。
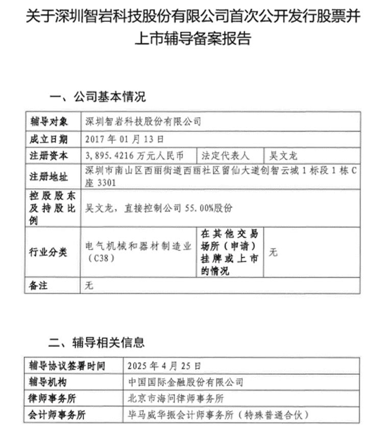
2023年,智岩科技营收达到30亿元。今年5月,智岩科技在深圳证监局完成IPO上市辅导备案,预备冲击上市。

IPO辅导备案 图源:智岩科技
总而言之,不管是靠螺丝刀发家的HOTO小猴工具,还是凭借一条灯带破圈的智岩科技,都充分证明不起眼的小生意并非没有大潜力,只要能精准对接消费者需求,再融入设计与创新的细节,就有机会在海外市场开拓出足够大的生意版图。
