






关税战下,“元首外交”成了关注焦点。
上周,最高领导人连续走访越南、马来西亚、柬埔寨三个东南亚国家。
财经评论员刘晓博撰文指出:当前,重点实施“周边战略”,跟欧洲形成关税联盟,再加上非洲战略、南美战略,中国就可以稳住外贸基本盘,还可以有所增长。
对中国企业家而言,这也是一次企业转向“生而全球”的好契机。
以上述东南亚三国为例,走访期间,双方总共签署超过105份双边合作文件,在当前国际秩序和经济全球化遭受冲击的背景下,此次的"商业订单大礼包"可以说是给中国企业出海找了三个“铁杆队友”。
其中,越南45份,涵盖互联互通、人工智能、海关检验检疫、农产品贸易、文化和体育、民生、人力资源开发等领域。
马来西亚和柬埔寨,均为30多份,前者涵盖数字经济、服务贸易、“两国双园”升级发展、联合实验室、铁路、知识产权、农产品输华、大熊猫保护等领域;后者涉及产供链合作、人工智能、发展援助、海关检验检疫、卫生、新闻等领域。
为什么优先是它们?
在吴晓波频道《出海东南亚》系列研究中,这三个国家以“低成本+高潜力+战略位”的组合拳,成为了中国企业出海征途中不可替代的“三驾马车”:
1.柬埔寨:低成本“代工厂”,制造业主打劳动密集型、低附加值的产业,纺织服装和电子组装是两大招牌。
2.马来西亚:居民消费意愿强,人均消费支出仅次于新加坡,是中国在东盟的“头号供应商”,先进制造业的战略合作伙伴。
3.越南:全球产业链共振的关键中介市场,是中国企业全球化布局的“黄金试验田”。
今天的文章,我们将从经济实力、外贸特征、产业模式三个方面详细拆解这三个国家的“人设”,给企业家探索出海提供一份实用的“出海攻略”。
柬埔寨:低成本“代工厂”
柬埔寨,国土面积约18万平方公里,大概相当于中国广东省的陆地面积,但其海岸线仅为广东省的十分之一,约460公里,集中了31个沿海港口。
每每讲到出海东南亚,柬埔寨通常是被一笔带过的“小透明”:整体经济体量较小,仍属于中低收入国家;产业以服务业主导,外贸依存度高;国家总体科技实力较弱,缺乏大型科技企业等等。
但这并不妨碍柬埔寨被研究机构视为“亚洲经济新虎”。
2024年,柬埔寨的GDP约432.4亿美元,经济增速预计超过6%。人均GDP从2000年的310美元,已增长至2024年的2713美元,快赶上中国2007年的人均GDP水平。
实际上,在2023年8月,柬埔寨就已宣布实行“五角战略”,并计划让自身在2030年成为中高收入国家、2050年成为高收入国家。
所谓五角战略,指的是发展人力资源、实现经济多元化和提升竞争力、发展私人领域和促进就业、增强抵御力和实现可持续发展、促进数字经济和社会发展五大方面。
要实现这一雄心壮志,人口红利是它手中的一张“王牌”。2024年,柬埔寨总人口约为1763.8万,人口增速在东盟国家中位列前茅,出生率和总和生育率分别为18.97‰和2.17.均高于世界平均水平。
东北证券数据显示,柬埔寨的年龄中位数仅为25.6岁,超过60%的人在35岁以下。这使得柬埔寨的劳动力人口供给充足,劳动参与率高达83.7%,远高于其他东盟国家,失业率也仅为0.4%。
同时,柬埔寨也是亚洲用工成本最具竞争力的国家之一,据CDC统计,柬埔寨每月最低工资水平仅192美元,折合人民币约1400元。
可以说,这里的劳动力年轻、活跃且低成本,简直是代工厂的“梦中情工”。

不过,有优势就有挑战。柬埔寨的劳动力虽然“高供给”,但“低技能”问题也很突出。
有统计数据显示,柬埔寨的无技能工人占比高达60%,初级技能工人占比30%,高技能工人则不足10%。国民普遍受教育水平也偏低,识字率和高等教育入学率均在东盟国家中垫底。
也就是说,“高端活儿”还是得靠外籍兄弟,本土工人大部分都在“搬砖”,主打一个“基础人力供应”。
我们再进一步聚焦看中柬合作,在2023年两国领导人提出的“钻石六边”合作框架下,双方的合作越发紧密。
投资方面,据中国商务部统计,2023年中国对柬埔寨直接投资13.8亿美元,同比增长118%。2024年,中国在柬投资占柬埔寨外国直接投资(FDI)的近半数,达到34.3亿美元。
从高速公路、电网、通信基础设施,到纺织、产业园等,“中国造”已深度融入柬埔寨的经济肌理。
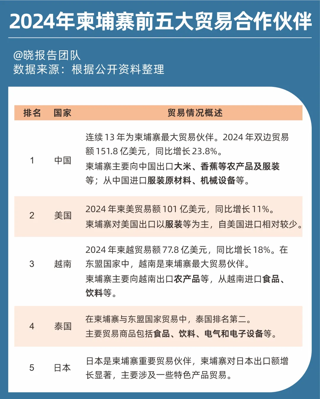
对外贸易方面,中国已经连续13年成为柬埔寨最大贸易伙伴国。柬埔寨海关数据显示,2024年中柬贸易额达151亿美元,同比增长23.8%。
2025年一季度,我国对柬贸易额333.3亿元,连续6个季度增长,进出口规模创历史同期新高。其中,农产品直接承包了我国自柬进口总值的1/4.总金额9.8亿元;纺织品则是扛起我国对柬出口34.3%的江山,达到101.4亿元。

另外,从图表中我们可以看出两件事:一是美国是柬埔寨最大的出口市场,服装是核心出口产品;二是柬埔寨在对外贸易上的“两张王牌”是农业与制造业。
农业方面,柬埔寨是全球第九大稻米出口国,产品主要销往中国、日本和欧盟;亦是全球第五大橡胶生产国,主要出口至中国和欧盟。
制造业方面,纺织服装和电子组装是两大招牌。一方面,柬埔寨是全球第二大服装出口国,聚集了H&M、Nike、ZARA等品牌的中资代工厂,主要销往美国(30%)、欧盟(25%)和日本(20%);另一方面,三星、LG等企业在当地设有工厂,也以来料加工出口为主,90%以上产品销往中国、美国和欧盟。
再说回中国企业出海,如果中国企业想要在柬设厂或投资,不妨可以看看大家“抱团合作”的中资经济特区。
目前,在柬埔寨设立的中资经济特区共6个,包括西港经济特区和浙江国际经济特区、齐鲁经济特区、桑莎经济特区、斯努经济特区和中柬金边经济特区,享受当地税收优惠。
其中,被誉为“中柬务实合作的样板”的西港特区最具规模,累计引入企业和机构202家,创造就业岗位3.2万个,涵盖服装、五金、建材、化工等产业。

整体而言,柬埔寨的核心优势在于其较低的人力成本和税收优惠等,短板则在于基建落后、产业链不完整、本地配套能力弱等。对于柬埔寨自身而言,附加值低、外资占比高、环保压力大都是制约其长期发展的因素。
马来西亚:先进制造业战略合作伙伴
马来西亚是一个小而开放的经济体,国土面积33万平方公里,2024年人口总数约3556万,GDP总量约4655.4亿美元,人均GDP约1.24万美元,经济总量在东盟国家中排第六。
从中国企业出海的角度而言,马来西亚最特别的地方在于,它是东盟里最亲中的国家。

对于马来西亚而言,中国是其最大的贸易伙伴。
从进出口国别看,根据RCEP和海关总署数据,马来西亚最重要的出口国家为新加坡(15.3%)、美国(13.2%)和中国(12.4%),最重要的进口国家为中国(21.6%)、新加坡(12.1%)和美国(9.2%)。
2024年中马双边贸易额达2120.4亿美元,同比增长11.4%,约占马来西亚对外贸易总额的1/3.
从进出口产品结构看,电气和电子产品、石油产品、液化天然气、棕榈油、机械和设备、钢铁产品、橡胶和橡胶制品等,都是马来西亚对外出口的拳头型产品,其中电子电气产品占出口总值的35.9%。

而如果我们把视角转换到中国,马来西亚是中国在东盟的“头号供应商”。
2024年,中国从马来西亚进口金额居东盟国家第一,达到1105亿美元,同比增长7.4%。其中,集成电路、计算机及其零部件、棕榈油和塑料制品等是“爆款进口货”。
当然,于中国而言,马来西亚的市场潜力不止于此。
从消费端看,马来西亚是东盟第四大消费市场,人均消费支出仅次于新加坡。
Euromonitor数据显示, 2015—2023年,马来西亚居民消费总量由1694亿美元增至2392亿美元,年复合增速达4.4%;同期人均消费支出由5528美元增至7166美元,年复合增速达3.3%。
有意思的是,马来西亚居民还属于超前消费的“月光族”。2023年马来西亚人均消费支出,占其可支配收入比重为105%,为东盟主要国家中最高。
此外,马来西亚的消费人群也比较“潮流”和“年轻”。根据统计数据,马来西亚城市化率79%,人口年龄中位数32.8岁,Z世代占比24%,Alpha世代占比19%。

说回到这一次的国事访问,中马“再续前缘”,联合声明构建高水平战略性命运共同体。这意味着双方未来在先进制造、人工智能、量子技术、轨道装备、航空航天、核电等领域,将解锁更多新的合作点。
这也映射了马来西亚当前的产业优势和产业带发展情况。
具体来看,制造业约占马来西亚GDP的1/3.其中电子制造、汽车制造、石油天然气、食品加工和橡胶制造是重要支柱产业。
这些产业在不同地区的发展也各有侧重。比如北马经济走廊着重发展电子电气、先进制造、现代农业、高级服务业、物流等产业;中部地区则聚焦区域服务中心、先进制造、金融和专业服务、物流、数字经济等领域。
值得一提的是,马来西亚是全球第三大半导体封测基地,全球第六大半导体出口国,电子出口占制造业总出口的约65%;中国进口芯片的第三大来源地就是马来西亚。
位于马来西亚北部的槟城,更是被称为“东方硅谷”,是全球第五大芯片生产中心,在电子、半导体、航空航天、汽车零部件等领域拥有强大的制造基础。
总之,在中国企业的出海征途中,马来西亚可以说是技术+消费的“高附加值战场”,亲华政策+半导体封测实力+人均消费7166美元的“月光族”市场,让它成为中企技术合作和消费渗透的首选。
越南:全球产业链共振的关键中介市场
如今的越南,正在发动一场四十年来的大变革。两个动作,可谓“大刀阔斧”。
一是把省级行政单位数量减少50%左右,地方机构数量减少70%以上,这意味着越南将有10万公职人员失去“铁饭碗”,而省下来的财政支出将用于基建和教育。二是瞄准教育,从今年9月开始在全国推行15年免费教育,覆盖幼儿园到高中的所有学段。
不止于此,越南的“雄心”还体现在其将2025年的经济增长目标从6.5%—7.0%上调至8%,并提出了“三步走”战略,目标是到2045年跻身高收入国家行列。
实际上,越南此次的重大变革,是它在全球经济格局重塑以及科技浪潮冲击下的关键一搏。
作为一个“出口导向型选手”,GDP出口依赖度高达80%,如今的越南之于全球产业链而言,是关键的中介市场。
如何理解?
根据Wind数据,越南2023年进出口TOP10的国家中,中国是典型的逆差国,美国是典型的顺差国。越南通过与中国大陆、韩国、中国台湾及日本在生产和贸易环节的分工协作,最终实现对美国的大规模出口和贸易顺差。
同时,美国等发达国家的需求也会通过越南传导至中国,从而形成了一个“全球产业链共振”的格局。
这里的核心方式就是中国通过出口、海外建厂等方式进行产能转移,主要集中在电子、服装、电力等中游产业链,同时会向上传导至化工产业链。

我们可以从数据中找到这一趋势。
2024年,中国对越南进出口贸易总额约2612.2亿美元,为近三年来新高。其中,出口额1622.8亿美元,进口额989.4亿美元。而且中国对越出口额仍在快速增长,据海关总署最新数据,2025年1—2月,中国对越南出口248.62亿美元,同比增长14.4%。
在越南建厂的中国企业,也已在海外形成规模收入。根据代表性A股企业年报,部分风电光伏企业海外收入占比超过50%。广发证券调研数据还显示,与国内制造业企业正在经历资本开支收缩不同,出海越南的企业普遍反馈在手订单饱和,产能利用率较好,有明显的扩张意愿。
此外,中越双方的在地化合作也在进一步加深。目前,中资企业在越南投资建设的经贸合作区(工业园区)共6个,如龙江工业园、深圳—海防经贸合作区、铃中加工出口区、海河天虹工业区、越南仁会康洋工业园等。
其中,龙江工业园是中国在越南唯一的国家级境外经贸合作区,享受越南政府给予的税收优惠政策。入园企业自有营业收入之年起享有15年的所得税优惠期,优惠税率为10%(企业所得税正常税率20%);自盈利之年起前4年免企业所得税,之后9年税率减半。目前,入园企业35家,中国企业占比约60%。
总的来说,对于中国企业来说,越南不仅是一个“出海”的跳板,更是一个连接全球市场的战略要地。
最后,当全球产业链加速洗牌,越南、马来西亚、柬埔寨这三个东南亚国家,已悄然织就了一张中国企业出海的“黄金罗网”。
这既是一场“用空间换时间”的战略布局,更是一次“以合作破壁垒”的全球突围。
当然,挑战依然存在,比如柬埔寨的基建短板、马来西亚的产业升级压力、越南的未富先老等问题,都需要企业以本地化智慧破局。
