






连续四年,三次亏损,一次“昙花一现”的盈利。
当一家企业在2025年上半年仍取得7.24亿元营收、业务并未停摆,却同时交出一份净利润暴跌410%的成绩单时,问题究竟出在哪里?
身体在奔跑,生命却在流逝,“失血性增长”不是简单的经营失误,而是一次方向性的拷问。这家浙江家居大卖的出海航船,究竟撞上了怎样的暗礁?
亏损,对于近年来的中源家居而言,已经不是偶发的挫折,而近乎为一种常态。
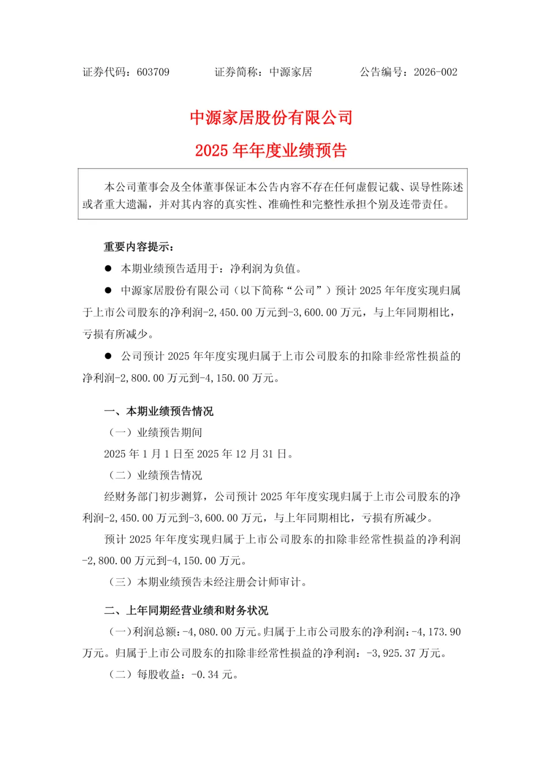
自2021年以来,其业绩轨迹便划出了一道波动曲线:2021年亏损1533万元,2022年亏损幅度扩大至4188万元,2023年短暂盈利2136万元带来一丝曙光后,2024年却再度坠入亏损深渊,且金额高达4174万元。
2025年的预亏,似乎是这条下滑轨迹上一个合乎逻辑的延续。
2025年上半年,公司营业收入录得7.24亿元,同比仍有1.51%的微增,这证明公司的产品仍在市场上流通,业务的基本盘并未崩塌。
但与之形成残酷对照的是,同期归属于上市公司股东的净利润竟暴跌410.34%,从去年同期的盈利300余万元转为亏损954万元。

图源:中源家居股份有限公司2025年年度业绩预告
所有的矛盾,最终汇聚成一个疑问:为何承载了公司全部战略野心、贡献了过半营收的跨境电商业务,非但没有成为利润的引擎,反而疑似成了吞噬效益的“黑洞”?
中源家居在公告中给出的解释是“跨境电商投入持续加大”及“外部环境压力”。
这句略显官方的措辞,仿佛冰山露出水面的一角,其下隐藏的,是这家公司长达二十余年在时代浪潮中起伏、抉择与挣扎的庞大身躯。
中源家居最初从竹制品研发销售起家,与成千上万家中国沿海小型外贸企业一样,在全球化分工中寻找着自己的缝隙。

图源:Zoy-living
第一次关键抉择发生在2008年,全球金融危机的海啸席卷而来,却也在震荡中催生了新的机会。
中源家居敏锐地察觉到,居家生活品质的升级将成为不可逆的趋势。他们果断地收缩战线,将资源全部押注在功能性沙发这个细分赛道上。
凭借中国完备的家具产业链和深入骨髓的成本控制能力,中源家居迅速在功能沙发的OEM/ODM领域建立起优势,成为沃尔玛、Costco等国际零售巨头身后可靠却无名的“隐形冠军”。
2018年2月,公司成功在上海证券交易所挂牌上市,迎来了作为制造企业的辉煌时刻。

图源:Zoy-living
但上市带来的不只是光环,更有沉重的压力与清醒的焦虑。
传统的贴牌代工模式,利润如同被拧紧的毛巾,越来越薄;企业的命脉完全掌握在海外大客户手中,议价能力微弱;更重要的是,没有品牌,就永远只是价值链底端的打工者。
“我们不能永远只做椅子,我们要做一个能被人记住的品牌。”
在重资产的线下扩张与轻资产的跨境电商之间,中源家居最终选择了后者,开始全面押注以亚马逊为核心,并同步拓展Wayfair等垂直家居平台的线上渠道。

图源:Amazon
这像是一场“惊险一跃”,他们以为跳上的是一艘驶向品牌蓝海的快船,却不知等待他们的,是一片规则完全不同的红海战场。
战略的摇摆随即出现。一方面憧憬着品牌,另一方面又难以摆脱制造的路径依赖。
2021年,公司宣布投资2000万美元在墨西哥建厂,为了贴近市场、规避关税;2023年,越南二期生产基地计划也被推出。然而,这两个雄心勃勃的制造布局,却在2024年底前相继被宣告终止。

图源:Zoy-living
官方理由虽是“聚焦品牌新零售”,但这更像是一次狼狈的战略撤退。
它暴露出公司在复杂国际环境中进行重资产运营的能力不足,也意味着,其有限的资源再也无法支撑“制造基地”与“品牌建设”两线作战。
最终,所有剩余的筹码,被孤注一掷地推到了跨境电商的桌面上。
当中源家居怀揣制造者的匠心与品牌梦,真正深入跨境电商的丛林时,才发现这里的地形远比想象中复杂。
中源家居是一家命脉系于海外的公司,其外销收入常年超过95%,其中美国市场独占八成以上。
这种极致单一的市场结构,使其成为国际贸易摩擦的“完美标靶”。中美关税政策的任何细微调整,都会像放大镜一样,直接灼烧其本就不丰厚的利润。
与此同时,全球海运价格的疯狂波动,对于沙发这类体积大、份量重的商品,无疑是灾难性的。物流成本时常像一匹脱缰的野马,轻易就能踏碎整个项目的盈利模型。

图源:Zoy-living
试图在墨西哥或越南建厂以规避风险的尝试失败后,企业只能赤裸地承受所有外部冲击。
与此同时,跨境电商,尤其是平台模式,早已不是那个上传产品就能等来订单的蛮荒时代。它已演变为一场极度内卷的消耗战。
中源家居的销售费用从2022年的1.14亿元,猛增至2024年的2.64亿元,增幅远超营收增长。这笔巨额资金流向了何处?
跨境电商的利润被层层剥蚀,企业必须不断烧钱购买流量才能获得曝光;大件商品提前囤积在海外仓,不仅占压大量资金,滞销和退货更直接造成亏损;而无论买卖成败,平台的高额佣金和物流费都是一笔固定的硬性支出。
对于习惯了通过精益生产赚取几个百分点制造利润的中源家居而言,这种商业模式无疑是颠覆性的。
中源家居的组织肌体里,流淌着的是 “制造”与“B2B”的血液。它的核心能力是规模化生产、成本控制、质量管理以及与大型采购商的关系维护。
然而,成功的跨境电商品牌,要求的是完全相反的基因。
这种“基因冲突”在公司内部制造了巨大的摩擦,这种因能力撕裂而产生的内耗、试错与机会成本,最终都无声地体现为利润表上被抹去的数字。
近期,公司业绩深陷泥潭、股价低迷、市场信心最为脆弱,实际控制人曹勇却通过集中竞价和大宗交易等方式,累计减持公司股份316万股,套现约4400万元。

图源:中源家居股份有限公司股东减持股份结果公告
这一举动,犹如在寒冬中又撤走了一盆炭火,无论其原因为何,都在投资者心中投下了一道长长的阴影,让这场本就艰难的转型叙事,蒙上了一层悲观的色调。
中源家居的困境揭示了一个残酷的真相:对传统制造商而言,品牌出海并非只是把货卖到更远的地方,而是一场需要彻底更换基因的生存之战。
不是简单的渠道迁移,而是一场从制造逻辑到品牌逻辑的彻底重生;若只改皮相,不换骨血,再远的航程,也终将搁浅在旧时代的浅滩上。
